Transformation Du Blã En Farine Pdf

Pdf Evaluation Des Caracteristiques Physico Chimiques Et Microbiologiques D Un Beignet Traditionnel A Base De Mil Fermente Gnomy Commercialise Dans La Ville De Yamoussoukro Cote D Ivoire

Pdf Evaluation Des Caracteristiques Physico Chimiques Et Microbiologiques D Un Beignet Traditionnel A Base De Mil Fermente Gnomy Commercialise Dans La Ville De Yamoussoukro Cote D Ivoire

Pdf Traditional Porridge Fermented Cereals In Burkina Faso Diversity Production Technologies And Microorganisms With Associated Probiotic Potential

Pdf Traditional Porridge Fermented Cereals In Burkina Faso Diversity Production Technologies And Microorganisms With Associated Probiotic Potential

Pdf Influence Du Procede De Fabrication Sur La Qualite Microbiologique Du Jus De Folere Hibiscus Sabdariffa Vendu Dans Trois Villes Du Cameroun Maroua Mokolo Et Mora Influence Of Manufacturing Process On

Pdf Influence Du Procede De Fabrication Sur La Qualite Microbiologique Du Jus De Folere Hibiscus Sabdariffa Vendu Dans Trois Villes Du Cameroun Maroua Mokolo Et Mora Influence Of Manufacturing Process On

Pdf Etude Socio Economique Et Technologique De Fabrication Des Boulettes De Cereales Pour La Production D Une Boisson Fermentee De Type Probiotique Consommee Au Benin Socio Economic And Technological Study Of Manufacture Of The

Pdf Etude Socio Economique Et Technologique De Fabrication Des Boulettes De Cereales Pour La Production D Une Boisson Fermentee De Type Probiotique Consommee Au Benin Socio Economic And Technological Study Of Manufacture Of The

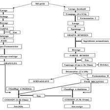
Nouvelle Technique De Transformation De La Pulpe De Manioc Manihot Esculenta Crantz Sous Forme De Granules Conservables Sur Une Longue Periode Semantic Scholar

Nouvelle Technique De Transformation De La Pulpe De Manioc Manihot Esculenta Crantz Sous Forme De Granules Conservables Sur Une Longue Periode Semantic Scholar

Pdf When To Choose Dynamic Vs Static Social Network Analysis

Pdf When To Choose Dynamic Vs Static Social Network Analysis

Pdf When To Choose Dynamic Vs Static Social Network Analysis

Pin Su Spirulina

Pin Su Spirulina

Pdf Evaluation Des Caracteristiques Physico Chimiques Et Microbiologiques D Un Beignet Traditionnel A Base De Mil Fermente Gnomy Commercialise Dans La Ville De Yamoussoukro Cote D Ivoire European Scientific Journal Esj Academia Edu

Pdf Evaluation Des Caracteristiques Physico Chimiques Et Microbiologiques D Un Beignet Traditionnel A Base De Mil Fermente Gnomy Commercialise Dans La Ville De Yamoussoukro Cote D Ivoire European Scientific Journal Esj Academia Edu

Epingle Sur Etiquettes

Epingle Sur Etiquettes

244217849 Conjugaison Activit S De R Criture Pdf

244217849 Conjugaison Activit S De R Criture Pdf

Pdf Insecticidal Activity Of Thai Botanical Extracts Against Development Stages Of German Cockroach Blattella Germanica L Orthoptera Blattellidae

Pdf Insecticidal Activity Of Thai Botanical Extracts Against Development Stages Of German Cockroach Blattella Germanica L Orthoptera Blattellidae

Https Eur Lex Europa Eu Legal Content Fr Txt Pdf Uri Oj Joc 2014 365 R 0001 From Cs

Https Eur Lex Europa Eu Legal Content Fr Txt Pdf Uri Oj Joc 2014 365 R 0001 From Cs

Pdf Analysis Of Temporal Patterns In Animal Movement Networks

Pdf Analysis Of Temporal Patterns In Animal Movement Networks

Pdf The Microbiome Of Fruit Flies As Novel Targets For Pest Management

Pdf The Microbiome Of Fruit Flies As Novel Targets For Pest Management

Pdf On The Way Towards A De Growth Society A Review Of Transformation Scenarios And Desirable Visions Of The Future

Pdf On The Way Towards A De Growth Society A Review Of Transformation Scenarios And Desirable Visions Of The Future

Pin On Free Download All Documents

Pin On Free Download All Documents

Https Www Eujournal Org Index Php Esj Article View 9021 8628

Https Www Eujournal Org Index Php Esj Article View 9021 8628

Pdf The Self Organizing Seismic Early Warning Information Network Sosewin

Pdf The Self Organizing Seismic Early Warning Information Network Sosewin

Https Www Tandfonline Com Doi Pdf 10 1080 07352689 2012 683373

Https Www Tandfonline Com Doi Pdf 10 1080 07352689 2012 683373

Http Www Ibiblio Org Anrs Docs Volumes Nimitz Graybook 20volume 207 Pdf

Http Www Ibiblio Org Anrs Docs Volumes Nimitz Graybook 20volume 207 Pdf

Pdf The Ecology Of Human Fear Survival Optimization And The Nervous System

Pdf The Ecology Of Human Fear Survival Optimization And The Nervous System

Https Www Iuss Org Index Php Rex Media Type Download Rex Media File 1974 10 Kothpecc 10th Congress Iv Compressed Pdf

Https Www Iuss Org Index Php Rex Media Type Download Rex Media File 1974 10 Kothpecc 10th Congress Iv Compressed Pdf

Http Horizon Documentation Ird Fr Exl Doc Pleins Textes Divers17 11 010039369 Pdf

Http Horizon Documentation Ird Fr Exl Doc Pleins Textes Divers17 11 010039369 Pdf

Pdf Antinutrients And Heavy Metals In New Nigerian Musa Hybrid Peels With Emphasis On Utilization In Livestock Production

Pdf Antinutrients And Heavy Metals In New Nigerian Musa Hybrid Peels With Emphasis On Utilization In Livestock Production

1

1

Unknown French English Dictionnaire Pdf Nature

Unknown French English Dictionnaire Pdf Nature

Https Repository Royalholloway Ac Uk Items 629551a1 55cc 481d A58b 9d3c069e7383 1 10096731 Pdf

Https Repository Royalholloway Ac Uk Items 629551a1 55cc 481d A58b 9d3c069e7383 1 10096731 Pdf

Pdf Choisir Son Pain

Pdf Choisir Son Pain

22 Comparative Dictionary Of Ge Ez Pdf Linguistics Languages

22 Comparative Dictionary Of Ge Ez Pdf Linguistics Languages

Pdf Gastric Digestion And Evacuation In Rainbow Trout

Pdf Gastric Digestion And Evacuation In Rainbow Trout

Low Fodmap Diet The D I Y Beginner S Guide Plus Pdfs Fodmap Food List Diverticulitis Diet Low Fodmap Diet Recipes

Low Fodmap Diet The D I Y Beginner S Guide Plus Pdfs Fodmap Food List Diverticulitis Diet Low Fodmap Diet Recipes

Benin Benin Selected Issues And Statistical Appendix Benin Selected Issues And Statistical Appendix

Benin Benin Selected Issues And Statistical Appendix Benin Selected Issues And Statistical Appendix

Http Hubrural Org Img Pdf Fida Etude Pierre Baris Annexes Pdf

Http Hubrural Org Img Pdf Fida Etude Pierre Baris Annexes Pdf

Https Www Gpo Gov Fdsys Pkg Gpo Crecb 1916 Pt12 V53 Pdf Gpo Crecb 1916 Pt12 V53 5 Pdf

Https Www Gpo Gov Fdsys Pkg Gpo Crecb 1916 Pt12 V53 Pdf Gpo Crecb 1916 Pt12 V53 5 Pdf

Pdf Quality Assurance The 10 Group Classification System Robson Classification Induction Of Labor And Cesarean Delivery

Pdf Quality Assurance The 10 Group Classification System Robson Classification Induction Of Labor And Cesarean Delivery

Le Yaourt Grec Maison La Recette Facile En 2020 Recette Recette Facile Recettes De Cuisine

Le Yaourt Grec Maison La Recette Facile En 2020 Recette Recette Facile Recettes De Cuisine

Https Www Gpo Gov Fdsys Pkg Gpo Crecb 1900 Pt6 V33 Pdf Gpo Crecb 1900 Pt6 V33 5 2 Pdf

Https Www Gpo Gov Fdsys Pkg Gpo Crecb 1900 Pt6 V33 Pdf Gpo Crecb 1900 Pt6 V33 5 2 Pdf

Https Www Accessdata Fda Gov Drugsatfda Docs Nda 2008 103792orig1s5175 Pdf

Https Www Accessdata Fda Gov Drugsatfda Docs Nda 2008 103792orig1s5175 Pdf

Hocus Pocus Movie Guide Questions Worksheet Google Pg 1993 Movie Guide This Or That Questions Hocus Pocus Movie

Hocus Pocus Movie Guide Questions Worksheet Google Pg 1993 Movie Guide This Or That Questions Hocus Pocus Movie

Pdf Mushroom Collection Six Realistic Crochet Patterns Etsy Stuffed Mushrooms Crochet Horse Valentines Illustration

Pdf Mushroom Collection Six Realistic Crochet Patterns Etsy Stuffed Mushrooms Crochet Horse Valentines Illustration

Classic Red Green Christmas Tree With Plaid Accents

Classic Red Green Christmas Tree With Plaid Accents

Core Values Adartis Animal Health Core Values Understanding Core

Core Values Adartis Animal Health Core Values Understanding Core

Translation Studies Retrospective And Prospective Views Translations English Language

Translation Studies Retrospective And Prospective Views Translations English Language

Untitled

Untitled

Dictionar Forestier Nature

Dictionar Forestier Nature

Pdf Soil Fertility And Production Potential

Pdf Soil Fertility And Production Potential

Pdf Allied Health 3006 Homeopathy In Treating Allergic Rhinitis An Interventional Pilot Study

Pdf Allied Health 3006 Homeopathy In Treating Allergic Rhinitis An Interventional Pilot Study

Https Www Sp Boulangerieparis Fr Wp Content Uploads 2015 08 443 Juin 2019 Web Pdf

Https Www Sp Boulangerieparis Fr Wp Content Uploads 2015 08 443 Juin 2019 Web Pdf

Munin Nye Registreringer

Munin Nye Registreringer

1

1

Https Www Gpo Gov Fdsys Pkg Gpo Crecb 1910 Pt2 V45 Pdf Gpo Crecb 1910 Pt2 V45 15 Pdf

Https Www Gpo Gov Fdsys Pkg Gpo Crecb 1910 Pt2 V45 Pdf Gpo Crecb 1910 Pt2 V45 15 Pdf

Michael Pollan S Sourdough Recipe Tips On Making One S Own Starter Sourdough Bread Fermented Bread Sourdough Starter

Michael Pollan S Sourdough Recipe Tips On Making One S Own Starter Sourdough Bread Fermented Bread Sourdough Starter

Pdf A New And Independently Evolved Case Of Xylophagy And The Presence Of Intestinal Flagellates In The Cockroach Parasphaeria Boleiriana Dictyoptera Blaberidae Zetoborinae From The Remnants Of The Brazilian Atlantic Forest

Pdf A New And Independently Evolved Case Of Xylophagy And The Presence Of Intestinal Flagellates In The Cockroach Parasphaeria Boleiriana Dictyoptera Blaberidae Zetoborinae From The Remnants Of The Brazilian Atlantic Forest

Https Agritrop Cirad Fr 594096 1 Id594096 Pdf

Https Agritrop Cirad Fr 594096 1 Id594096 Pdf

Https Www Queensu Ca Sites Default Files Assets Pages Learn Qu Graduate Studies Academic Calendar 2017 2018 Pdf

Https Www Queensu Ca Sites Default Files Assets Pages Learn Qu Graduate Studies Academic Calendar 2017 2018 Pdf

Pin On Islam Is The Best Religion Of Universe

Pin On Islam Is The Best Religion Of Universe

Https Www Gpo Gov Fdsys Pkg Gpo Crecb 1929 Pt5 V70 Pdf Gpo Crecb 1929 Pt5 V70 2 Pdf

Https Www Gpo Gov Fdsys Pkg Gpo Crecb 1929 Pt5 V70 Pdf Gpo Crecb 1929 Pt5 V70 2 Pdf

2

2

Http Www Inter Reseaux Org Img Pdf Rapport Final Impact Importations Riz Lamissa 2 Pdf

Http Www Inter Reseaux Org Img Pdf Rapport Final Impact Importations Riz Lamissa 2 Pdf

Http Www Fao Org Tempref Docrep Fao 011 Ai353f Ai353f00 Pdf

Http Www Fao Org Tempref Docrep Fao 011 Ai353f Ai353f00 Pdf

Valerie Micard Professor In Food Science And Human Nutrition Phd In Food Science L Institut Agro Montpellier Supagro Montpellier Supagro Agropolymer Engineering And Emerging Technologies

Valerie Micard Professor In Food Science And Human Nutrition Phd In Food Science L Institut Agro Montpellier Supagro Montpellier Supagro Agropolymer Engineering And Emerging Technologies

Https Www Gpo Gov Fdsys Pkg Gpo Crecb 1925 Pt3 V66 Pdf Gpo Crecb 1925 Pt3 V66 3 Pdf

Https Www Gpo Gov Fdsys Pkg Gpo Crecb 1925 Pt3 V66 Pdf Gpo Crecb 1925 Pt3 V66 3 Pdf

Https Www Gpo Gov Fdsys Pkg Gpo Crecb 1924 Pt9 V65 Pdf Gpo Crecb 1924 Pt9 V65 6 2 Pdf

Https Www Gpo Gov Fdsys Pkg Gpo Crecb 1924 Pt9 V65 Pdf Gpo Crecb 1924 Pt9 V65 6 2 Pdf

Https Www Tandfonline Com Doi Pdf 10 1080 07352689 2018 1551122

Https Www Tandfonline Com Doi Pdf 10 1080 07352689 2018 1551122

Https Link Springer Com Content Pdf 10 1007 2f978 94 010 1761 9 Pdf

Https Link Springer Com Content Pdf 10 1007 2f978 94 010 1761 9 Pdf

Https Journals Physiology Org Doi Pdf 10 1152 Physrev 00031 2017

Https Journals Physiology Org Doi Pdf 10 1152 Physrev 00031 2017

Cauldron Halloween Birthday Cake Witch Pumpkin Halloween Birthday Cakes Birthday Cake Cake

Cauldron Halloween Birthday Cake Witch Pumpkin Halloween Birthday Cakes Birthday Cake Cake

Https Scholar Uwindsor Ca Cgi Viewcontent Cgi Article 1035 Context Rampike

Https Scholar Uwindsor Ca Cgi Viewcontent Cgi Article 1035 Context Rampike

Https Agritrop Cirad Fr 592910 1 L18 20 20entreprises 20de 20transformation 20du 20fonio 20et 20innovations 20au 20mali Pdf

Https Agritrop Cirad Fr 592910 1 L18 20 20entreprises 20de 20transformation 20du 20fonio 20et 20innovations 20au 20mali Pdf

حلوى قشور البرتقال كيتو دايت Orange Peel Sweet Keto Diet Youtube Food Website How To Cook Pork Chinese Cooking Recipes

حلوى قشور البرتقال كيتو دايت Orange Peel Sweet Keto Diet Youtube Food Website How To Cook Pork Chinese Cooking Recipes

Archi Ebla And Its Archives 2015 Archaeology

Archi Ebla And Its Archives 2015 Archaeology

Https Krex K State Edu Dspace Bitstream Handle 2097 30453 Ksul0004ksfarmer1926v064n031a Pdf Sequence 1 Isallowed Y

Https Krex K State Edu Dspace Bitstream Handle 2097 30453 Ksul0004ksfarmer1926v064n031a Pdf Sequence 1 Isallowed Y

Pdf Biofuels In Australia Issues And Prospects

Pdf Biofuels In Australia Issues And Prospects

Fabriquer Sa Propre Farine

Fabriquer Sa Propre Farine

1

1

Keto Recipes 60 Mouth Watering Recipes You Must Try Recipes Waffle Iron Recipes Waffle Maker Recipes

Keto Recipes 60 Mouth Watering Recipes You Must Try Recipes Waffle Iron Recipes Waffle Maker Recipes

Seldesigns Comparative Cognition Behavior Reviews Page 3

Seldesigns Comparative Cognition Behavior Reviews Page 3

The Witch Cult In Western Europe Preface Alternative Religions

The Witch Cult In Western Europe Preface Alternative Religions

Http Agrobiologia Net Online Wp Content Uploads 2018 06 735 752 Benlemmane Et Al 2 Col Pdf

Http Agrobiologia Net Online Wp Content Uploads 2018 06 735 752 Benlemmane Et Al 2 Col Pdf

پس از دیده شدن چشم درآسمان قزاقستان که معروف به چشم خدا بود این بار Celestial Outdoor Sunset

پس از دیده شدن چشم درآسمان قزاقستان که معروف به چشم خدا بود این بار Celestial Outdoor Sunset

Pin By Rahila Banu On Downloads Dairy Milk Chocolate Dairy Milk Chocolate Images Happy Birthday Cake Images

Pin By Rahila Banu On Downloads Dairy Milk Chocolate Dairy Milk Chocolate Images Happy Birthday Cake Images

Https Jgs Lyellcollection Org Content 41 1 4 1 1 Full Pdf

Https Jgs Lyellcollection Org Content 41 1 4 1 1 Full Pdf

Https Www Gpo Gov Fdsys Pkg Gpo Crecb 1924 Pt6 V65 Pdf Gpo Crecb 1924 Pt6 V65 12 2 Pdf

Https Www Gpo Gov Fdsys Pkg Gpo Crecb 1924 Pt6 V65 Pdf Gpo Crecb 1924 Pt6 V65 12 2 Pdf

Vintage Czech Crystal Rhinestone Christmas Trees Jewelry Christmas Tree Crystal Christmas Tree Christmas Tree

Vintage Czech Crystal Rhinestone Christmas Trees Jewelry Christmas Tree Crystal Christmas Tree Christmas Tree

Pdf Biologically Active Compounds In The Common Bean Phaseolus Vulgaris L And Their Health Benefits

Pdf Biologically Active Compounds In The Common Bean Phaseolus Vulgaris L And Their Health Benefits

Https Www Gpo Gov Fdsys Pkg Gpo Crecb 1908 Pt2 V42 Pdf Gpo Crecb 1908 Pt2 V42 4 2 Pdf

Https Www Gpo Gov Fdsys Pkg Gpo Crecb 1908 Pt2 V42 Pdf Gpo Crecb 1908 Pt2 V42 4 2 Pdf

Https Www Canada Ca Content Dam Nfb Onf Documents Pdfs Fees Reports En Nfb 202019 2020 20fees 20report 2020 11 20 Pdf

Https Www Canada Ca Content Dam Nfb Onf Documents Pdfs Fees Reports En Nfb 202019 2020 20fees 20report 2020 11 20 Pdf

Le Mozambique Releve Le Defi De La Biere Au Manioc Ladepeche Fr

Le Mozambique Releve Le Defi De La Biere Au Manioc Ladepeche Fr

Play Food Chocolate Milk And Orange Juice Bottles Kids Play Food Play Food Diy Play Kitchen

Play Food Chocolate Milk And Orange Juice Bottles Kids Play Food Play Food Diy Play Kitchen

Https Bu Umc Edu Dz Theses Amenagement Ben7362 Pdf

Https Bu Umc Edu Dz Theses Amenagement Ben7362 Pdf

Prof Manzoor Iqbal Awan S11 Bu Bba Vii C Comparative Management Student Projects 23 May 11 Bloomberg L P Business

Prof Manzoor Iqbal Awan S11 Bu Bba Vii C Comparative Management Student Projects 23 May 11 Bloomberg L P Business

Spicy Lemon Pepper Zucchini Pasta With Broccoli Trim Healthy Mama Thm Desserts Trim Healthy Mama Recipes

Spicy Lemon Pepper Zucchini Pasta With Broccoli Trim Healthy Mama Thm Desserts Trim Healthy Mama Recipes

Http Mep Gouv Ml Images Planvf Pdf

Http Mep Gouv Ml Images Planvf Pdf

Http Www Academicjournals Org Ebook Journal1392134466 Ajmr 2012 20february 202014 20issue Pdf

Http Www Academicjournals Org Ebook Journal1392134466 Ajmr 2012 20february 202014 20issue Pdf

Dr Dr H C Carl W Correns Auth Introduction To Mineralogy Crystallography And Petrology Springer Verlag Berlin Heidelberg 1969 Chemical Bond Crystal Structure

Dr Dr H C Carl W Correns Auth Introduction To Mineralogy Crystallography And Petrology Springer Verlag Berlin Heidelberg 1969 Chemical Bond Crystal Structure

Https Www Jstor Org Stable 24345515

Https Www Jstor Org Stable 24345515

Http Www Pikearchive Org Wp Content Uploads 2017 11 Pka Sd 1944 Jan Pdf

Http Www Pikearchive Org Wp Content Uploads 2017 11 Pka Sd 1944 Jan Pdf

Https Www Gpo Gov Fdsys Pkg Gpo Crecb 1917 Pt8 V55 Pdf Gpo Crecb 1917 Pt8 V55 4 Pdf

Https Www Gpo Gov Fdsys Pkg Gpo Crecb 1917 Pt8 V55 Pdf Gpo Crecb 1917 Pt8 V55 4 Pdf

Https Www Jstor Org Stable Pdf 25683289 Pdf

Https Www Jstor Org Stable Pdf 25683289 Pdf

1

1

Source : pinterest.com